本ページにはプロモーションが含まれています
「地獄に堕ちるわよ」はNetflixで2026年4月27日配信!U-NEXTやアマプラで見れる?キャスト・ネタバレ考察・実話まとめ
「地獄に堕ちるわよ」はNetflixで2026年4月27日配信!U-NEXTやアマプラで見れる?キャスト・ネタバレ考察・実話まとめ。Netflixオリジナルシリーズ「地獄に堕ちるわよ」(2026年4月27日配信)の配信情報・キャスト・あらすじ・ネタバレ考察・実話との違いをまとめました。戸田恵梨香主演、占い師・細木数子の波乱の人生を描く話題作です。
ドラマ目次
地獄に堕ちるわよは、2026年4月27日からNetflixで世界独占配信されるオリジナルシリーズです。戸田恵梨香が、占いブームを巻き起こした細木数子の波乱の半生を演じます。
監督は瀧本智行・大庭功睦、脚本は真中もなか。昭和から平成にかけて強烈な存在感を放った細木数子の人生を、伝記ドラマとして描く話題作です。
本作はNetflix世界独占配信のため、視聴先はNetflixのみです。2026年4月時点で、U-NEXTやAmazon Prime Videoでは配信されていません。
「地獄に堕ちるわよ」の配信先一覧(2026年4月時点)
| サービス名 | 配信状況 | 備考 |
|---|---|---|
| Netflix | ◎ | 2026年4月27日より世界独占配信 |
| U-NEXT | × | 配信なし(2026年4月時点) |
| Amazon Prime Video | × | 配信なし(2026年4月時点) |
| Hulu | × | 配信なし(2026年4月時点) |
| Disney+ | × | 配信なし(2026年4月時点) |
Netflixで「地獄に堕ちるわよ」を視聴する方法
「地獄に堕ちるわよ」はNetflixオリジナルシリーズです。視聴にはNetflixへの加入が必要で、以下の流れで視聴を始められます。
- Netflixの公式サイトでアカウントを作成する(または既存アカウントでログイン)
- スタンダード・プレミアムなどのプランを選択して加入する
- 2026年4月27日以降、作品ページから本編を再生する
Netflixは月額プランのみの提供で、加入すれば追加課金なしで本作を見放題で視聴できます。最新のプラン内容・料金は公式サイトでご確認ください。
「地獄に堕ちるわよ」の作品情報
| 項目 | 内容 |
|---|---|
| タイトル | 地獄に堕ちるわよ |
| ジャンル | 伝記ドラマ / Netflixオリジナルシリーズ |
| 配信プラットフォーム | Netflix(世界独占) |
| 配信開始日 | 2026年4月27日 |
| 監督 | 瀧本智行、大庭功睦 |
| 脚本 | 真中もなか |
| 主演 | 戸田恵梨香(細木数子役) |
| 制作年 | 2026年 |
| 舞台 | 昭和〜平成の日本 |
キャスト・出演者一覧
細木数子役:戸田恵梨香
本作の主演を務めるのは戸田恵梨香。朝ドラ『スカーレット』や映画『母性』などで知られる実力派で、本作では17歳から晩年までの長い時間を一人で背負います。
求められるのは、強烈なカリスマだけではありません。成り上がりの貪欲さ、周囲を支配する怖さ、晩年の孤独まで振れ幅の大きい人物像をどう演じ分けるかが最大の注目点です。
魚澄美乃里役:伊藤沙莉
伊藤沙莉が演じる魚澄美乃里は、細木の自伝執筆を依頼される作家です。細木本人の語りをそのまま信じるのではなく、証言の食い違いや沈黙の意味を拾っていく、観客にもっとも近い視点を担います。
細木が自分の人生をどう語り直そうとしているのか、美乃里がどこで違和感を覚えるのか。この対話構造が、伝記ドラマを単なる成功譚で終わらせない装置になりそうです。
島倉千代子役:三浦透子
三浦透子が演じる島倉千代子は、細木数子を語るうえで外せない実在の重要人物です。華やかな芸能界と、細木が築いた人脈や影響力がどう交差したのかを映し出す役どころとして注目されます。
単なる有名人の登場にとどまらず、細木が誰に近づき、誰に必要とされ、誰から距離を置かれていくのかを可視化する存在になりそうです。
生田斗真らが担う“細木を取り巻く男たち”
生田斗真、奥野瑛太、田村健太郎、中島歩、細川岳、細田善彦らが、細木の仕事・私生活・野心に絡む複数の男性たちを演じます。政財界、芸能界、夜の街、出版・テレビと、細木の影響圏がどこまで広がっていたかを立体化する布陣です。
誰が支援者で、誰が利用され、誰が離れていくのか。男性陣の配置によって、細木数子という人物の“引力”と“危うさ”がより鮮明に見えてきます。
「地獄に堕ちるわよ」のあらすじ
戦後の焼け野原。貧困と飢えの中で育った細木数子は、生活のために高校を中退し、夜の街へと足を踏み入れます。やがて20歳そこそこでナイトクラブを次々と成功させ、「銀座の女王」と呼ばれる存在にまで上り詰めます。
夜の世界で培った人心掌握術を武器に、細木は独自に編み出した「六星占術」を引っ提げて占い師として新たな道を切り開きます。テレビ出演を重ね、「世界で最も売れた占い本」としてギネス世界記録を樹立。レギュラー番組を多数抱え、国民的占い師の地位を確立します。
一方で霊感商法や裏社会との関係など、黒い噂も絶えませんでした。彼女は人々を救う救世主だったのか、それとも欲望を喰らう悪魔だったのか——。昭和、平成という激動の時代のうねりの中で、富と男と名声を手にしながら生き抜いた一人の女の物語です。
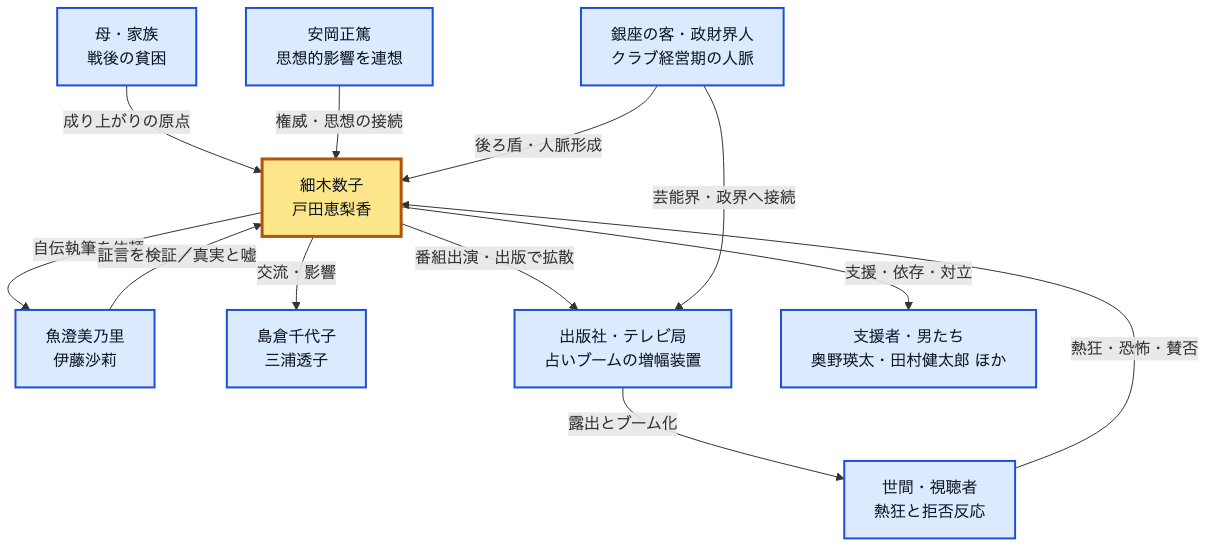
登場人物・相関図
「地獄に堕ちるわよ」の面白さは、細木数子を中心に複数の関係線が同時に走ることです。語り部の魚澄美乃里、芸能界を象徴する島倉千代子、思想的影響を連想させる安岡正篤、そして夜の街・出版・テレビの関係者たちが、細木という人物の光と闇を別々の角度から照らします。

相関図で注目したい8つの関係軸
- 細木数子 ↔ 魚澄美乃里:自伝を書く側と書かせる側。証言と検証のズレが、物語のサスペンスになります。
- 細木数子 ↔ 島倉千代子:芸能界の大物との近さが、細木の影響力の大きさを示す重要線です。
- 細木数子 ↔ 安岡正篤:思想・言葉・権威との接続を考えるうえで外せない関係で、細木の価値観の源流を読み解く鍵になります。
- 細木数子 ↔ 母・家族:戦後の貧困や生活苦が、成り上がりの執念をどう形づくったのかを示す原点です。
- 細木数子 ↔ 銀座の客・政財界人:クラブ経営時代に築いた人脈が、後年の影響力の土台になります。
- 細木数子 ↔ 出版社・テレビ局:六星占術を“個人の占い”から“国民的ブーム”へ変えた増幅装置です。
- 細木数子 ↔ 男たち:支援、依存、打算、愛情が混ざり合う線で、細木の私生活と権力性を浮かび上がらせます。
- 細木数子 ↔ 世間:救われたと感じる人と、怖さや胡散臭さを感じる人の両方がいることが、この人物像の複雑さです。
登場人物の見方
この作品では、誰か一人が細木数子を“正しく説明する”わけではありません。美乃里は現在から見た違和感、島倉千代子は芸能界との接点、安岡正篤は思想的背景、男たちは欲望と取引を象徴しており、複数の関係を重ねて初めて細木像が立ち上がる構造になりそうです。
見どころ・注目ポイント
本作の最大の見どころは、細木数子を“成功者”にも“怪物”にも固定せず、その両方として描こうとしている点です。昭和の貧しさ、夜の街での成り上がり、占いブーム、テレビの熱狂、晩年の孤独までをひと続きの人物像として見せられるかが作品の核になります。
また、戸田恵梨香と伊藤沙莉の対話構造も重要です。細木本人の語りと、聞き手である美乃里の距離感があることで、伝記ドラマでありながらミステリーのような緊張が生まれます。
相関図や登場人物の厚みも注目ポイントです。島倉千代子、安岡正篤、銀座時代の人脈、テレビ・出版の関係者など、細木の人生を形づくった接点がきちんと描かれれば、単なる“有名占い師の再現”では終わらない作品になります。
さらに、昭和から平成にかけての大衆心理やメディアの熱狂をどう映像化するかも見逃せません。ひとりの女性の伝記であると同時に、時代そのものを振り返るドラマとしての厚みが期待できます。
監督・脚本・スタッフ情報
監督を務めるのは瀧本智行と大庭功睦の二人体制です。
瀧本智行は映画『脳男』(2013年)や『去年の冬、きみと別れ』(2018年)の監督として知られ、人間の本質に鋭く切り込み、社会性を織り込んだ演出で高い評価を受けてきた映像作家です。細木数子の人生を緻密かつ力強い映像で描き出します。
大庭功睦はNetflixシリーズ「ガンニバル」シーズン2の監督として知られ、企画初期からNetflixとともに本作に参加。徹底したリサーチをもとに細木数子という圧倒的なキャラクター構築に貢献しています。
脚本は真中もなかが担当。実在の人物・細木数子の生涯を元に、昭和から平成という時代の空気を緻密に再現したオリジナル脚本が物語の厚みを生んでいます。
原作情報・元ネタ・実話との違い
「地獄に堕ちるわよ」は、実在した細木数子の人生をベースにしたNetflixオリジナルシリーズです。漫画や小説を原作にした作品ではなく、史実で知られる要素を踏まえながらドラマとして再構成した企画と考えるのが自然です。
細木数子の人生を追う年表のポイント
1938年生まれの細木数子は、戦後の混乱期を背景に育ち、若くして学業より生活を優先せざるを得ない環境に置かれました。17歳前後で東京駅高架下のコーヒースタンド経営に関わり、その後は新橋・銀座のクラブ経営で頭角を現します。
1980年代には独自の「六星占術」を打ち出し、1990年代以降は出版・テレビで一気に知名度を拡大しました。「大殺界」などの言葉を一般層に浸透させたことで、占いをエンタメと実用の両方で消費される巨大市場に押し上げた人物でもあります。2021年に亡くなるまで、賛否を含めて強い存在感を持ち続けました。
島倉千代子・安岡正篤との関係はなぜ重要?
細木数子を理解するうえで注目されやすいのが、島倉千代子のような芸能界の大物とのつながりと、思想家・安岡正篤の名前が連想される精神的背景です。ドラマでもこの系統の人物関係が描かれれば、単に“有名になった占い師”ではなく、どんな人脈と価値観の中で自身を大きくしていったのかが見えやすくなります。
とくに島倉千代子との関係は、細木が芸能界でどれほど近い位置にいたのかを示す線として重要です。一方で安岡正篤との接点は、細木の言葉遣いや権威づけのされ方を読み解く補助線になり得ます。
六星占術・テレビ進出・論争点
細木数子は「六星占術」で大衆的人気を獲得しましたが、その影響力の大きさゆえに常に賛否と隣り合わせでした。テレビでは断定的な語り口や強い言葉が強烈なインパクトを生み、著書のベストセラー化にもつながります。
その一方で、霊感商法との近さを指摘する声や、発言の強さへの反発もありました。ドラマでは、こうした論争をセンセーショナルに消費するだけでなく、なぜ多くの人が惹かれ、同時に恐れたのかまで描けるかが見どころになりそうです。
ドラマではどこが脚色される?
本作は史実ベースでも、会話や場面構成、人物の統合・再配置などはドラマとして脚色されるはずです。見るときは「どこまでが公知の事実か」「どこからが人物像を伝えるための再構成か」を分けて受け取ると、実話ものとしてもドラマとしてもより面白く楽しめます。
ネタバレ・結末解説(配信前・公式情報に基づく考察)
本作は2026年4月27日の配信開始前です。ここでは公式あらすじ・予告映像・公知の事実に基づいた展開考察をまとめます。架空のストーリーを捏造せず、どの関係線が物語の軸になりそうかを整理します。
前半:戦後の貧困と夜の街での成り上がり
序盤では、生活苦の中で若くして働き始めた細木数子が、東京駅高架下や銀座の夜の街で人脈と交渉力を身につけていく過程が大きな見せ場になりそうです。「なぜ彼女は人を惹きつけ、同時に恐れられるようになったのか」の原点がここで描かれるはずです。
中盤:島倉千代子・安岡正篤・男たちとの関係が厚みを作る
物語の厚みを決めるのは、細木を取り巻く人物たちです。島倉千代子のような芸能界の大物、安岡正篤を連想させる思想的背景、そして仕事と私生活の両面で関わる男たちとの関係が、細木の上昇と孤立を同時に進める要因として描かれる可能性があります。
後半:六星占術ブームとテレビ時代の熱狂
占い師として世間を席巻する後半では、六星占術の誕生、ベストセラー、テレビ露出の拡大がクライマックスの軸になるでしょう。人気が頂点に達するほど、細木の言葉が社会に与える影響も大きくなり、英雄視と反発が同時に強まる展開が予想されます。
語り部・魚澄美乃里が“真実”をどう受け止めるか
魚澄美乃里が聞き手として配置されていることで、本作は単線的な成功譚にはなりません。細木が語る過去と、周囲の証言や沈黙が食い違うほど、視聴者は「この人物をどう見るべきか」を突きつけられる構造になるはずです。
「地獄に堕ちるわよ」が好きな方におすすめの類似作品
エルピス—希望、あるいは災い—(2022年・Hulu独占)
共通点:テレビ業界の裏側と権力の構造を鋭く描いた女性主人公のドラマ。メディアが持つ光と闇を描く点が共通しています。
本作との違い:現代のテレビ局を舞台にした社会派ミステリーで、昭和・平成の時代劇的側面はありません。
こんな方に:テレビ業界の真実・権力の闇に迫るドラマが好きな方、骨太な社会派作品を求める方
白い巨塔(2019年・Hulu)
共通点:野心と権力欲を持つ主人公が頂点を目指す人間ドラマ。欲望が生む栄光と転落という普遍的テーマを共有しています。
本作との違い:医学界を舞台にした作品で、主人公は男性。女性の視点や昭和期の占い・夜の世界は描かれません。
こんな方に:強烈な野心を持つキャラクターの栄枯盛衰が好きな方、岡田准一主演の重厚なヒューマンドラマを求める方
新聞記者(Netflixシリーズ・2022年)
共通点:Netflixオリジナルの日本語作品で、権力と向き合う実力派女優を起用した社会性の高いドラマシリーズ。「誰も知らない真実」を追う構造も共通しています。
本作との違い:現代の政治・官僚機構を題材にしており、昭和の時代背景や占い師というテーマはありません。
こんな方に:Netflix日本オリジナルの骨太ドラマが好きな方、社会の裏側に迫る作品を求める方
よくある質問(FAQ)
「地獄に堕ちるわよ」はNetflixで見れますか?
2026年4月27日よりNetflixで世界独占配信されます。Netflixに加入していれば追加課金なしで視聴できます。
「地獄に堕ちるわよ」はAmazon Prime Video(アマプラ)で見れますか?
2026年4月時点ではAmazon Prime Video(アマプラ)での配信は行われていません。本作はNetflixの世界独占配信作品です。
「地獄に堕ちるわよ」はU-NEXTで見れますか?
2026年4月時点ではU-NEXTでの配信は行われていません。視聴先はNetflixのみです。
「地獄に堕ちるわよ」を視聴するにはどうすればいいですか?
2026年4月27日の配信開始後、Netflixに加入することで視聴できます。最新のプランや料金はNetflix公式サイトでご確認ください。
「地獄に堕ちるわよ」の相関図はどこを見ると分かりやすいですか?
まずは細木数子と魚澄美乃里の対話軸、その次に島倉千代子・安岡正篤・男たちとの関係を見ると、作品が単なる成功譚ではなく複数の証言で人物像を立ち上げる構造だと分かりやすいです。
「地獄に堕ちるわよ」は実話ですか?フィクションですか?
実在した人物・細木数子の生涯をベースにしたNetflixオリジナルのフィクション作品です。史実に基づいた要素と、ドラマとして再構成された表現が混在しています。
細木数子のどの時代が描かれそうですか?
戦後の貧困期、銀座での成り上がり、六星占術の確立、テレビでの絶頂期までが大きな軸になると考えられます。作品はその変化を通じて、細木数子という人物の魅力と危うさを描く構成になりそうです。
「地獄に堕ちるわよ」は全何話ですか?
全話数は現時点で公式発表されていません。最新情報はNetflixの作品ページでご確認ください。
「地獄に堕ちるわよ」の英語タイトルは?
Netflixでの英語タイトルは公式から発表されていません。国際版の表示名はNetflix作品ページでご確認ください。
最新の配信状況は各種配信サイトにてご確認ください。
キャッシュ更新日: 2026/05/30 17:54:31